http://dx.doi.org/10.35381/r.k.v5i2.872

 

Sistema inteligente para el reconocimiento de figuras geométricas basado en Python con Raspberry PI

 

Smart Python-based geometric figure recognition system with Raspberry PI

 

 

 

Carlos Andrés Altamirano-Loor

sq.carlosaal36@uniandes.edu.ec

Universidad Regional Autónoma de Los Andes, Quevedo

Ecuador

https://orcid.org/0000-0001-8424-0981

 

Luis Orlando Albarracín-Zambrano

uq.luisalbarracin@uniandes.edu.ec

Universidad Regional Autónoma de Los Andes, Quevedo

Ecuador

https://orcid.org/0000-0002-3164-5229

 

Dionisio Vitalio Ponce-Ruiz

manzanillo1962@gmail.com

Universidad Regional Autónoma de Los Andes, Quevedo

Ecuador

https://orcid.org/0000-0002-5712-4376

 

 

 

 

 

Recibido: 19 de mayo de 2020

Revisado: 10 de junio de 2020

Aprobado: 15 de julio de 2020

Publicado: 21 de julio de 2020

 

 

 

 

 

 

 

 

 

RESUMEN

El actual papel de trabajo tuvo como objetivo elaborar un sistema inteligente para el reconocimiento de figuras geométricas basado en Python con Raspberry PI en la Universidad Regional Autónoma de los Andes “UNIANDES” (Quevedo – Ecuador), metodológicamente sustentando desde el enfoque sistémico, el cual permitió concatenar acciones para proceder a cumplir con la meta investigativa planteada. Se desarrolló un sistema inteligente de reconocimiento de figuras geométricas, el cual ha sido implementado y ejecutado. Como resultado de esta implementación se percibe un gran impulso a la creatividad e iniciativa a los estudiantes que han tenido interrelación con el mismo en sus escenarios educativos. Lo antes mencionado conduce a afirmar que el empleo e interrelación de las metodologías informáticas y de la investigación científica con un propósito transformador, posibilita elaborar complejos sistemas basados en la inteligencia artificial en función de la educación de los estudiantes. 

 

Descriptores: Inteligencia artificial; Reconocimiento de formas; Tecnología de la información; Microelectrónica. (Palabras tomadas de Tesauro UNESCO).

 

 

 

 

ABSTRACT

The current work paper aimed to develop an intelligent system for the recognition of geometric figures based on Python with Raspberry PI at the Regional Autonomous University of the Andes "UNIANDES" (Quevedo - Ecuador), methodologically supporting from the systemic approach, which It allowed to concatenate actions to proceed to meet the proposed research goal. An intelligent geometric figure recognition system was developed, which has been implemented and executed. As a result of this implementation, a great impetus to creativity and initiative is perceived by students who have had an interrelation with it in their educational settings. The aforementioned leads to affirm that the use and interrelation of computer methodologies and scientific research with a transforming purpose, makes it possible to elaborate complex systems based on artificial intelligence based on the education of students.

 

Descriptors: Artificial intelligence; pattern recognition; information technology; microelectronics. (Words taken from UNESCO Thesaurus).

 

 

 

INTRODUCCIÓN

El desarrollo actual de la ciencia y la tecnología ha condicionado importantes, aceleradas y trascendentes dinámicas de carácter social, económico que se sustentan en la implementación de los adelantos tecnológicos. Los procesos de formación profesional que ocurren al interior de las universidades no han podido sustraerse de estas corrientes de cambio y con celeridad van asumiendo metodologías, artefactos y paradigmas cada vez más imbricados con el software, la inteligencia artificial, la robótica y las nano tecnologías (Albarracín-Zambrano, et al., 2020).

La implementación de la inteligencia artificial en proyectos educativos va cada vez más derivando en un enfoque práctico educativo. En ese contexto, las nuevas tecnologías establecen una enseñanza aplicada al aprendizaje basado en proyectos, ya que la comunidad está inmersa en una evolución en esta área del desarrollo de nuevos profesionales (Hao & Ho, 2019).

La metodología de investigación desde su esencia permitió en cada fase de desarrollo ir solucionando los objetivos planteados en el proyecto como la de argumentar bibliográficamente las bases conceptuales sobre sistemas inteligentes, Python y reconocimiento de patrones, pasando por el diagnostico de diferentes sistemas de reconocimientos de comandos o patrones, llegando al diseño de un prototipo de un sistema inteligente para reconocimiento de patrones, culminando el trabajo con desarrollo de un prototipo de sistema inteligente de reconocimiento de figuras geométricas basado en Python implementado en Raspberry Pi (Helfenstein  & Tammela, 2015).

En el contexto de la sociedad de la información o conocimiento, como se ha venido denominando el estadio actual del desarrollo de la sociedad, las aportaciones de la robótica y la inteligencia artificial obligan a desarrollar valoraciones sobre estos temas (Castro, et al., 2016). La robótica es muy utilizada en la fabricación de robot industrial, servicios de control doméstico o médicos entre otros (Quiñonez, et al., 2019). En muchos países los robots son utilizados para elaborar el trabajo pesado y en las mayorías de empresas se encuentra estos, cumpliendo rutinas laborales que serían muy complicadas por lo cual, es de gran ayuda el hecho de que los robots al remplazar el trabajo de los seres humanos abren múltiples posibilidades de desarrollo del software (González-Godoy, et al., 2017).

El desafío de detectar figuras geométricas, si bien es un problema estudiado y resuelto dentro de la comunidad académica, se suman nuevas tecnologías que conducen a la valoración de la Inteligencia artificial (Paiva & Moreira, 2014),  como oportunidad de desarrollo de proyectos educativos a futuro, en los cuales se logre integrar aplicaciones educativas en función de la formación niños de preescolar desde el empleo de sistemas inteligentes como herramienta de apoyo al docente (Ramírez-Corzo & Mendoza, 2016).

Al valorar desde el punto de vista científico y tecnológico los resultados se puede afirmar que el conocimiento previo de las bases de electrónica y robótica en la carrera de sistemas y los actuales avances tecnológicos hacen necesario desarrollar en los jóvenes en proceso de profesionalización un pensamiento creativo basado en la inteligencia artificial, y la visión artificial para la solución de problemáticas que ayuden al desarrollo formativo de los estudiantes que participan en el sistema educativo del Ecuador (Molina-Chalacan, et al., 2020).

La novedad de esta investigación se sitúa en que utilizando dispositivos de control electrónico y programación basado en eventos, bajo consola en Python sobre el sistema operativo Linux implementado en la tarjeta digital Raspberry Pi, desde un punto de vista educativo, se logra un sistema informático, desde la inteligencia artificial y la robótica (Riabani-Mercado, et al., 2016). El sistema se erige en base para la comprensión y aplicación de las posibilidades de interrelacionar la práctica y la teoría dentro de un contexto de soluciones tecnológicas que van garantizando que el objetivo principal de proyecto se cumpla, es decir, el establecer sistemas o programas informáticos que permitan el reconocimiento de figuras geométricas de una manera más funcional (Rodríguez-Hernández, et al., 2018).

La inteligencia artificial avanza con el trascurso del tiempo, tanto así que hoy en día se puede observar diferentes prototipos realizados mediante circuitos y programas (Salcedo & Cendrós, 2016). Los enfoques de reconocimiento de patrones muestran los diferentes reconocimientos existentes entre esos cuatro reconocimientos importantes como es la de patrones, neuronales, lógico de combinación y estadístico (Tejedor, et al, 2017).

En la actualidad encontramos diferentes materiales de dispositivos eléctricos clasificados según sus propiedades que nos permiten desarrollar objetos útiles, se analizó dispositivos aptos para el desarrollo del respectivo sistema inteligente para el reconocimiento de figuras geométricas basado en Python con Raspberry Pi. Se determinó los materiales idóneos para la elaboración (Velásquez, et al., 2013).

Se elaboró el sistema inteligente para el reconocimiento de figuras geométricas basado en Python con Raspberry Pi el cual tiene empleado varios dispositivos eléctricos, su principal componente es la placa Raspberry Pi donde va su codificación del funcionamiento y manejo (Vega-Luna, et al., 2018), tarjeta bluetooth que viene incorporado en la placa que permite la conectividad entres nuestros dispositivos o componentes, servomotor que da movimiento al sistema inteligente. También teniendo en cuenta el software Python el cual permitió hacer la codificación y diseño de la interfaz del reconocimiento de figuras geométricas (Guevara, et al., 2019).

Es así que la investigación se fundamentó pedagógicamente desde la visión constructivista (Peche-Cruz & Giraldo-Supo, 2019), posibilitando que los investigadores construyeran prototipos con la intención de trabajar en una educación basada en competencias (Bello, 2019), adquiriéndose habilidades, destrezas, durante el recorrido académico con la intención de brindar soluciones a problemáticas sociales de índole tecnológico,  ante lo cual, el actual papel de trabajo tuvo como objetivo elaborar un sistema inteligente para el reconocimiento de figuras geométricas basado en Python con Raspberry PI en la Universidad Regional Autónoma de los Andes “UNIANDES” (Quevedo – Ecuador), metodológicamente sustentando desde el enfoque sistémico, el cual permitió concatenar acciones para proceder a cumplir con la meta investigativa planteada.

 

 

 

PRODUCTO TECNOLÓGICO

Se presenta el producto tecnológico diseñado y elaborado con la finalidad de cumplir con el objetivo de la investigación:

 

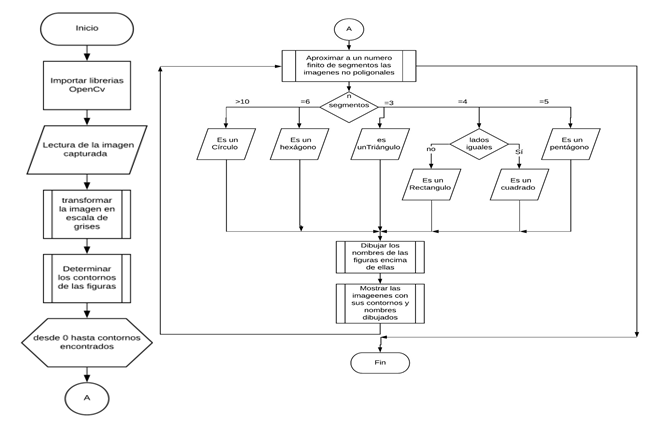
Diagrama de flujo

Un diagrama de flujo siempre comienza desde un inicio en este se comenzó importando las librería de OpenCv, el sistema da lectura a la imagen capturada , trasformando en colores grises para visualizar una posible figura en la cual después de realizar varias veces el análisis revisa los n segmentos , en el cual podrá verificar si la figura encontrada es un circulo ,cuadrado ,rectángulo, triangulo una vez encontrado muestra la imagen y su nombre y este proceso lo hará una y otra vez encuentre una figura ,luego de esto llegando a su fin de proceso como se puede observar en la figura 1.

 

 

 

 

 

 

 

 

 

 

 

Figura 1. Diagrama de Flujo

 

 

 

Diagrama de bloque

En el momento que la Raspberry Pi se conecta y se pone en ejecución su software este mando un input de entrada de la cámara para poder reconocer a su alrededor y localizar una figura al momento que este consiga la imagen de salida muestra la imagen procesada como se puede observar en la figura 2.

 

 

 

 

 

 

 

 

 

 


Figura 2. Diagrama de bloque.

 

 

 

 

 

 

 

 

 

 

Diagrama de caso de uso

En el diagrama explica que la persona enfoca la cámara, y la Raspberry Pi realiza todo el trabajo de la conectividad de la cámara, capturar la imagen analizar las frames (imágenes de video por segundo), con la captura de las imágenes, realizar el reconocimiento de la figura y una vez analizado y reconocido que figura es mostrar la pantalla la figura con sus respectivos nombres como se puede observar en la figura 3.

 

 

 

 

 

 

 

 

 

 

 

 

 

 


Figura 3. Caso de uso.

 

 

 

 

 

 

Esquema grafico

Se muestra las conexiones de nuestro circuito sus conexione y el lugar que estará conectada la cámara y demás componentes, para lograr el funcionamiento del sistema inteligente como se observa en la figura 4.

 

 

 

 

 

 

 

 

 

 

 

 

Figura 4. Esquema gráfico.

 

CONCLUSIÓN

Se desarrolló un sistema inteligente de reconocimiento de figuras geométricas, el cual ha sido implementado y ejecutado. Como resultado de esta implementación se percibe un gran impulso a la creatividad e iniciativa a los estudiantes que han tenido interrelación con el mismo en sus escenarios educativos. Lo antes mencionado conduce a afirmar que el empleo e interrelación de las metodologías informáticas y de la investigación científica con un propósito transformador, posibilita elaborar complejos sistemas basados en la inteligencia artificial en función de la educación de los estudiantes.  

 

 

REFERENCIAS

Albarracín-Zambrano, L. O., Jalón-Arias, E. J., Guerrero-Burgos, K. L., & Llanganate- Peñafiel, J. M. (2020). Prototipo de control de entrada y salida para el parqueadero de UNIANDES-Quevedo. [Entry and exit control prototype for the UNIANDES-Quevedo parking lot].  Dilemas Contemporáneos: Educación, Política y Valores7(Especial febrero 2020), 1-10. https://doi.org/10.46377/dilemas.v33i1.2177

 

Bello, C. (2019). Comunicación efectiva desde la gerencia educativa. [Effective communication from educational management].  EPISTEME KOINONIA, 2(3), 24-40. http://dx.doi.org/10.35381/e.k.v2i3.517

 

Castro, S, Medina, B, & Camargo, L. (2016). Supervisión y Control Industrial a través de Teléfonos Inteligentes usando un Computador de Placa Única Raspberry Pi. [Industrial Monitoring and Control through Smart Phones using a Raspberry Pi Single Board Computer]. Información tecnológica27(2), 121-130. https://dx.doi.org/10.4067/S0718-07642016000200015

 

González-Godoy, C, & Salcedo-Parra, O. (2017). Sistema de seguridad para locales comerciales mediante Raspberry Pi, cámara y sensor PIR. [Security system for commercial premises using Raspberry Pi, camera and PIR sensor].  Revista Virtual Universidad Católica del Norte, (51),175-193.

 

Guevara, E., Miranda-Morales, M., Hernández-Vidales, K., Atzori, M., & González, F.J. (2019). Low-cost embedded system for optical imaging of intrinsic signals. Revista mexicana de física65(6), 651-657. Epub 30 de mayo de 2020. https://doi.org/10.31349/revmexfis.65.651

 

Hao, J., & Ho, T. K. (2019). Machine Learning Made Easy: A Review of Scikit-learn Package in Python Programming Language. Journal of Educational and Behavioral Statistics, 44(3), 348–361. https://doi.org/10.3102/1076998619832248

 

Helfenstein, A., & Tammela, P. (2015). Screening_mgmt: A Python Module for Managing Screening Data. Journal of Laboratory Automation, 20(1), 56–59. https://doi.org/10.1177/2211068214558143

 

Molina-Chalacan, L. J., Giler-Chango, J. L., & Albarracín-Zambrano, L. O. (2020). Prototipo para el control inmótico de oficinas UNIANDES Quevedo. [Prototype for imotic control of UNIANDES Quevedo offices]. Dilemas Contemporáneos: Educación, Política y Valores, 7(Especial febrero 2020), 1-10. https://doi.org/10.46377/dilemas.v33i1.2176

 

Paiva, O, & Moreira, R. (2014). Raspberry Pi: a 35-dollar device for viewing DICOM images. Radiologia Brasileira47(2), 99-100. https://dx.doi.org/10.1590/S0100-39842014000200012

 

Peche-Cruz, H., & Giraldo-Supo, V. (2019). El Aprendizaje Flip Learning centrado en el estudiante como generador de calidad educativa. [Student-centered Flip Learning as a generator of educational quality]. Revista Arbitrada Interdisciplinaria Koinonía, 4(8), 427-450. http://dx.doi.org/10.35381/r.k.v4i8.293

 

Quiñonez, Y, Lizarraga, C, Peraza, J, & Zatarain, O. (2019). Sistema inteligente para el monitoreo automatizado del transporte público en tiempo real. [Intelligent system for automated monitoring of public transport in real time]. RISTI - Revista Ibérica de Sistemas e Tecnologias de Informação, (31), 94-105. https://dx.doi.org/10.17013/risti.31.94-105

 

Ramírez-Corzo, J, & Mendoza, L. (2016). Desarrollo de un sistema de comunicación silenciosa dual basado en habla subvocal y Raspberry Pi. [Development of a dual silent communication system based on subvocal speech and Raspberry Pi]. Revista Facultad de Ingeniería25(43), 111-121.

 

Riabani-Mercado, F, García-Fernández, W, & Herrera-Acebey, J. (2016). Sistema de inteligencia artificial para la predicción temprana de heladas meteorológicas. [Artificial intelligence system for early prediction of weather frost]. Acta Nova7(4), 483-495.

 

Rodríguez-Hernández, E, Hernández-Palancar, J, & Muñoz-Briseño, A. (2018). Reconocimiento de impresiones dactilares sobre la plataforma Raspberry Pi. [Fingerprint recognition on the Raspberry Pi platform].  Revista Cubana de Ciencias Informáticas12(4), 91-102.

 

Salcedo, M, & Cendrós, J. (2016). Uso del minicomputador de bajo costo “raspberry PI” en estaciones meteorológicas. [Use of the low-cost “raspberry PI” minicomputer in weather stations]. Télématique, 15(1), 62-84.

 

Tejedor, E., Becerra, Y., Alomar, G., Queralt, A., Badia, R. M., Torres, J., Labarta, J. (2017). PyCOMPSs: Parallel computational workflows in Python. The International Journal of High Performance Computing Applications, 31(1), 66–82. https://doi.org/10.1177/1094342015594678

 

Vega-Luna, J, Sánchez-Rangel, F, Salgado-Guzmán, G, & Lagos-Acosta, M. (2018). Sistema de acceso usando una tarjeta RFID y verificación de rostro. [Access system using an RFID card and face verification].  Ingenius. Revista de Ciencia y Tecnología, (20), 102-118. 

 

Velásquez, S, & Gómez, C. (2013). Monitoreo de variables analogicas usando raspberry PI. [Analog monitoring using variables raspberry PI].  Universidad, Ciencia y Tecnología17(69), 170-175.

 

 

 

 

2020 por los autores. Este artículo es de acceso abierto y distribuido según los términos y condiciones de la licencia Creative Commons Atribución-NoComercial-CompartirIgual 4.0 Internacional (CC BY-NC-SA 4.0) (https://creativecommons.org/licenses/by-nc-sa/4.0/).